📞 (056) 000000 🕘 LUN–VIE 9:00 a 13:00 | 14:30 a 16:00 ✉️ mesa.ayuda@unatech.edu.pe
UNATECH
Universidad Nacional Tecnológica de Chincha
Chincha • Perú
UNIVERSIDAD

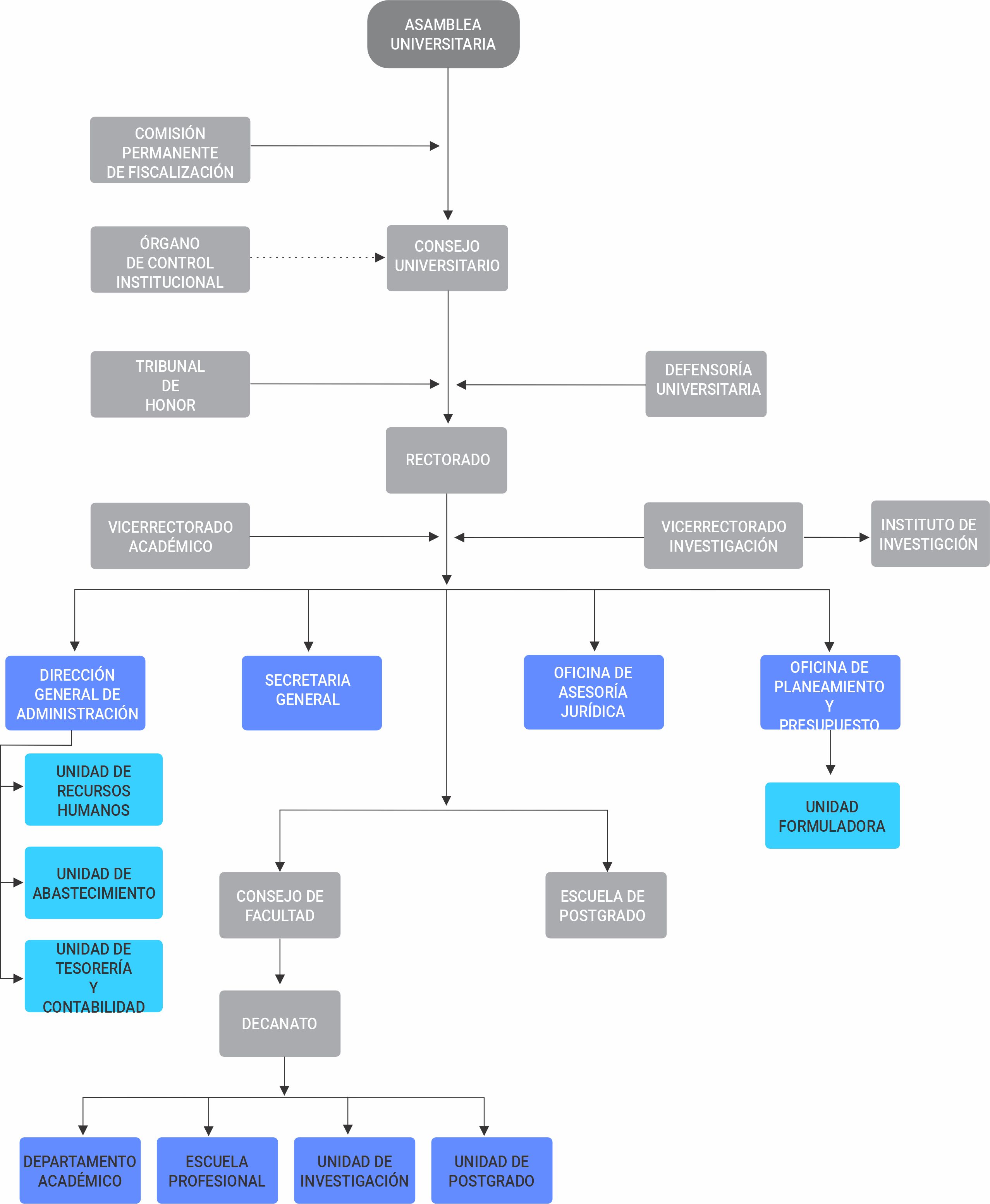
Organigrama Institucional

Estructura orgánica y jerárquica de la Universidad Nacional Tecnológica de Chincha.

Estructura Organizacional

El Organigrama Institucional de la Universidad Nacional Tecnológica de Chincha representa la estructura jerárquica y funcional que regula la gestión académica, administrativa y de investigación, asegurando una adecuada toma de decisiones y el cumplimiento de los fines institucionales.

Organigrama Institucional UNATECH

Esta estructura permite una coordinación eficiente entre los órganos de gobierno, los vicerrectorados, las facultades y las oficinas administrativas, promoviendo una gestión transparente, participativa y orientada a la mejora continua.